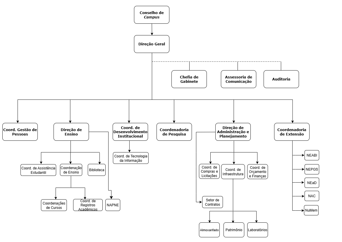
Organograma do Campus Farroupilha Compartilhar conteúdo: Facebook Twitter LinkedIn Pinterest WhatsApp Última atualização em 06/10/2025